ATTED-II

ver.12.0

last update; Jun. 25. 2019

Help: Coexpressed gene network

Nodes (genes)

Node annotations (aliases)

Under the AGI code in nodes, short functional annotation is displayed.

  • When alias is given for a gene, the alias is used for this short functional annotation.
  • '?' indicates 'expressed protein' or 'hypothetical protein'.
  • The terms 'putative', 'related', 'family', '-containing', 'protein' and information of protein localization were deleted for this short annotation.

Node annotations (KEGG pathway)

Small marks (red, yellow, etc.) on nodes indicate a common KEGG pathway in the networks. For each gene network, up to five KEGG pathways with larger numbers of genes are selected.


Node shape

ShapeDescription
OctagonTranscription factors
CircleOthers
Annotations of transcription factor genes are derived from AGRIS.




Edges (lines between genes)

Coexpressed gene networks in ATTED-II are drawn based on rank of correlation. Use of correlation rank partially normalizes the density of genes in correlation space.

Correlation rank is asymmetric, namely the rank of gene B from gene A is not equal with the rank of gene A from gene B. Thus, the geometric averaged rank is used.
MR(AB) = √ (Rank(A→B) x Rank(B→A))

MR*Line thickness
1 ~ 5Bold lines
  5 ~ 30Normal lines
30 ~  Weak lines
For every (reference) gene, the top 3 MR genes are connected to the reference gene.



Edge types

Edge types indecate supporting data for the gene pairs.

Edge typeDescriptionData source
OrangeConserved coexpressionConserved coexpressed is deduced from the comparison with mammalian coexpression data (Human, Mouse and Rat) provided from COXPRESdb.
Red dottedPPIPPI information is provided from TAIR and IntAct.


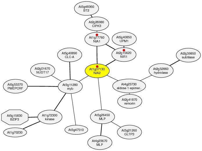
Example1; Coexpressed genes around At1g37130 (nitrate reductase 2 (NR2))




Example2; Coexpressed gene network for "Purineribonucleotide biosynthetic process" (GO:0009152)





This page was written on Jul. 7. 2009 for ATTED-II version 5.4.